实验室有哪些常见『危险源』,如何预防、控制?
一、实验室的危险源是指什么?危险源是指能造成人员伤害、疾病、财产损失、作业环境破坏或其他损失的根源或状态。通过对实验室中存在的人的不安全行为、物的不安全状态和管理上的缺陷进行分析,根据引发事故的原因对实验室内的危险和有害因素进行分类。
1、物理性危险 设备、设施缺陷、防护缺陷、工作环境不良;
2、化学性危险 易燃、易爆、有毒化学药品;
3、行为性危险 操作失误、管理不善。

二、人为因素引起的实验室事故比例为98%实验室使用种类繁多的化学药品、易燃易爆物品和剧毒物品、包括放射性物质等,有些实验需要在高温高压或超低温、强磁、真空、微波辐射、高电压和高转速等特殊环境和条件下进行;实验过程中会产生多种有害物质;实验设备在运行中也存在诸如光、电、热、射线、高压气体、电磁波等,这些都可以被列为危险源。以上危险源的存在,决定在围绕实验室开展的各项工作中,稍有疏忽就可能导致火灾、毒害爆炸的发生。人是实验室安全事故中的主题,各种环境因素往往都是人为造成的,据统计,实验室安全事故中由于人为因素引起的事故比例为98%,对于参与实验室活动的人进行培训和控制,是实验室安全管理最重要的内容。

三、如何保证实验室日常工作的安全?为保证实验室日常工作的安全,实验室应开展对危险源辨识和风险评价及实验室工作的安全检查,安全检查应包括危险源辨识、风险评价和风险控制措施、人员能力与健康状况、环境、设施和设备、物料、工作流程等的安全检查。实验室活动所有阶段可预见的危险源,如机械、电气、高低温、火灾爆炸、噪声、振动、呼吸危害、毒物、辐射、化学等危害;或与任务不直接相关的的可预见的危险,如实验室突然停电停水,地震、水灾、台风等特殊状态下的安全。

四、如何有效进行危险源的控制针对不同的危险源及可能引发的安全事故采取相应的对策措施?实验室有毒有害药品的使用首先为防止试验室内危险化学品中毒、污染最理想的方法是不使用有毒有害和易燃、易爆的化学品,但是这很难做到,因而可选用无毒或低毒的化学品替代有毒有害的化学品或改进工艺。例如在用重铬酸盐法检测化学需氧量(COD)时,为消除或减少氯化物的干扰需加硫酸汞进行去除,而硫酸汞是极毒物质。我们经过多次实验,针对水质的具体情况,对氯离子含量不高的水质尽可能地不使用硫酸汞。其次是试验室最为常见的是火灾、爆炸事故,做好这类事故的预防工作,要消除可能引起燃烧爆炸的危险因素,就要使可燃物质不处于危险状态。在实验过程中应谨慎使用、规范操作易燃易爆物质,要防止可燃物与空气或其它氧化剂作用形成危险状态。健全实验室的各种细分管理制度要加强试验室岗位责任制,使各项安全生产责任落实到人,明确各自的分工与责任。建立各种安全规章制度,如《药品管理制度》安排专人进行采购、登记、领用、发放。试验室负责人应对贵重及危险化学品进行妥善管理和安排使用;《仪器设备管理制度》试验室各种仪器设备由专人负责。负责人应熟悉仪器设备的使用方法及特性,做好维护保养工作,使仪器设备处于正常完好状态;《安全用电制度》试验室所有人员必须明确试验室总电源开关及各电器电源的位置,实验操作结束后及时关掉电源。电路或用电设备出现故障时,必须先切断电源后,方可进行检查;《安全防火制度》试验室里有较多的易燃易挥发化学品,还有电炉、烘箱等,使用或操作不当极易引起火灾,应在试验室里配备消防设施等等。
完善实验室各项安全操作规程
如各类仪器设备的操作规程,各种检测的操作规程。如易燃、易爆物品必须存放在安全处;进入试验室必须穿着实验服;进行有毒、有害、有刺激性物质或有腐蚀性物质操作时,必须穿戴防护服和防护手套;在实验中应遵守操作规程严格按规定的程序和步骤进行(如稀释浓硫酸时必须缓慢地将浓硫酸加入到水中,而不是将水加到浓硫酸中);挥发性物质须在通风橱中进行操作。试验室产生的工作废液,应在安全负责人的指导下妥善处理,(尤其是剧毒或强致癌物质)不得随意处理废旧药品,而由专人回收,统一进行处理。
五、你需要做到的!
1、新进人员必须了解实验室安全卫生制度,必须了解灭火器的放置位置、使用方法及紧急情况时的逃生之路。
2、实验室严禁吸烟,连接仪器的电线必须使用护套线或花线。实验室不得随地吐痰、乱抛杂物,不得大声喧闹。
3、实验室的设施、药品摆放要合理,易燃、易爆的化学药品不得放在靠近烘箱、水浴锅等有热源的位置。使用钢瓶,其位置必须固定,属可燃性气体则该实验室门上应有禁火标志。实验室内所用药品必须严格分类排放整齐,易燃、易爆、试剂必须限量、分散存放,专人妥善保管,没有防爆功能的冰箱内不得存放易燃、易爆试剂。剧毒、贵重药品以及贵重金属制品必须存放在保险柜中,由二人保管。具体要求可见GB15603-1995《常用化学危险品贮存通则》。
4、无论化学品的浓度高低,接触化学品后应清洗接触过的皮肤,离开实验室前宜洗手。
5、操作实验室的仪器和设备时必须严格遵守操作规程,工作结束后应全面检查室内水、电、煤气、门窗等,确保安全后方可离开。
6、实验室发生爆炸事故起因有很多种,最常见的就是随便混合化学药品。氧化剂和还原剂的混合物在受热、摩擦或撞击时会发生爆炸。每使用一种新的化学药品前必须了解该药品的物理性质、化学性质、毒性、安全使用方法以及出现危险时的处理方法。对于剧毒、易燃、易爆及毒性较大的化学药品的实验,必须有二位以上人员在场才可进行,并切实做好可能发生事故和危险的安全防范措施。严格做好剧毒危险品的领用、使用与登记保管。
7、实验进程中必须有专人在场且必须集中精力,实验人员不得随意离开工作岗位,若需短时间(如半小时内)离开现场,则务必请其他工作人员暂代处理;遇到实验异常现象,必须及时采取必要措施,保证实验安全;遇到实验设备的异常现象,必须及时终止所进行的实验,作进一步的检查,消除隐患后才能继续做实验。凡确有必要通宵进行实验的,须由各项目负责人报实验室主任登记备案。实验过程中出现试剂喷洒、溅落在皮肤上,应立即进行清洗处理,尽快将受伤人员移至安全、通风处,并在现场设置警示标志直至事故得到妥善处理,防止事态扩大和蔓延,同时报告主管和部门主任采取进一步的处理,必要时就医。
8、实验结束时必须及时关闭水、电、气等,并清洗仪器,保持桌面整洁,确保安全后方可离开。
9、对于实验室三废的处理应根据环境保护暂行条例中的规定严格执行。
9.1 严格按规定处理“三废”,严禁向水槽内倒废液,废液应分类处理,或回收利用或集中送环保公司处理。
9.2 勿把实验室杂物堆放在走廊、人行通道。实验室对不符合排放要求的,需处理的无机、有机废液应分别倒入废液桶内,标明毒害物质名称,并随手盖好。
10、实验人员必须对自己的工作可能会发生的事故类型及其救护的措施有所了解,以备万一发生事故时可以及时采取措施。
11、实验室内发生事故,必须书面向实验室主任和技术主管汇报,以便及时了解情况、采取措施,不得隐瞒不报。
六、小结实验室中存在各种危险源,不仅指仪器操作不当引起的,也包括设备、设施缺陷、防护缺陷、工作环境不良;易燃、易爆、有毒化学药品;管理不善等引起的危险源,除了必备的化学知识外,还应严格遵守实验室安全管理规定展开分析工作。
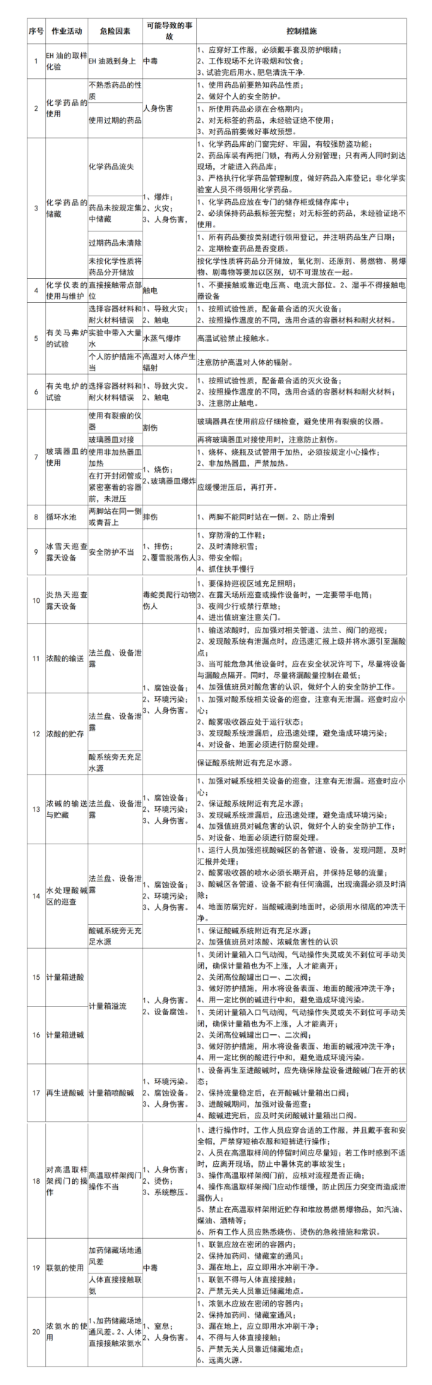
实验室危险源汇总一览表
